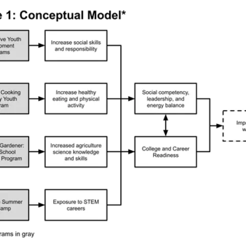
This past year, 4-H, CalFresh Healthy Living, and the Master Gardener Program in Sutter has been collaborating together to serve youth and their families.
Poverty is a reality for many youth and their families. According to the Children's Defense Fund, nearly 10.5 million children were considered economically disadvantaged ("poor") in 2019. Many youth experience housing instability. During 2017-18, over 1.
On Sunday, October 9, 2022, over thirty 4-H Champions convened in Madison Wisconsin to discuss innovative ways to implement the 4-H Thriving Model of positive youth development at the national, state, and county levels.
4-H volunteers plant seeds with the hope of seeing growth over time. Each year, 369,000 adult volunteers serve six million young people across the United States by toiling 1 to 5 hours per month cultivating relationships with youth.