By: Zaw Wai Htoo, UCCE Advisor, Community Nutrition and Health

Download article here. Staying Safe in Extreme Heat (Download Article)
Extreme summer heat is becoming more prevalent in the U.S., with future climate projections indicating an increase in the frequency and intensity of extreme heat events. Heat-related deaths have risen significantly, with approximately 1,602 in 2021, 1,722 in 2022, and 2,302 in 20231.
Who are at Risk?
Heat risk varies based on individual factors. Vulnerable groups include older adults, outdoor workers, infants, children, pregnant women, unhoused individuals, and those with chronic medical conditions2.
- Older adults, particularly those over 65, are more susceptible to extreme heat due to a decreased sense of thirst and reduced ability to sweat3. There was 40% increase in excess deaths for people over the age of 65 and a 70% increase in excess deaths for people over 85 during the heat weave3.
- Agricultural workers face a significantly higher risk of heat-related death, more than 35 times higher than other occupations, due to prolonged outdoor exposure1. Without adequate protection, they are prone to heat-related illnesses1.
Impact of Heat on Health
Heat can affect individuals in varying degrees of severity and can impact different parts of the body. The most common heat-related illnesses include:
- Heat Stroke: The most severe heat illness, heat stroke occurs when the body can no longer regulate its temperature, leading to a rapid rise in body temperature.
- Heat Exhaustion: This condition results from excessive loss of water and salt due to sweating. It primarily affects older adults, those with high blood pressure, and workers in hot environments.
- Rhabdomyolysis: Associated with heat stress and intense physical exertion, rhabdomyolysis involves the rapid breakdown of muscle tissue, which can lead to kidney damage and other serious complications. Symptoms include muscle pain, weakness, and dark-colored urine. Medical attention is necessary.
- Heat Syncope: This refers to fainting or dizziness due to prolonged standing or sudden rising in hot conditions, often caused by dehydration or lack of acclimatization.
- Heat Cramps: Painful muscle cramps often occur in workers who sweat excessively during strenuous activity. These cramps are caused by a loss of salt and moisture from the muscles.
- Heat Rash: A skin irritation caused by excessive sweating, often appearing as red clusters of pimples or blisters.
Please see Figure 3 for the detailed signs, symptoms, and essential first aid measures for these heat illnesses. Heat exacerbates various health issues, including heart disease, asthma, chronic obstructive pulmonary disease (COPD), kidney injury, stress, anxiety, cognitive impairment, acute psychiatric and substance use symptoms, and mental health disorders1.
Heat and Medication
Certain medications, such as diuretics, antipsychotic meds, antidepressants, antihypertensive meds, and antihistamines, can also increase the risk of heat-related illnesses4. Certain medications may lead to a decrease in fluid volume in the body (volume depletion), low blood pressure (hypotension), and reduced heart function (cardiac output), which can raise the risk of fainting, falls, and potentially reduced blood flow to the kidneys. This can increase the chances of kidney damage, particularly when taking medications that are toxic to the kidneys (nephrotoxic drugs). Examples of such medications include non-steroidal anti-inflammatory drugs (NSAIDs), diuretics (water pills) such as furosemide, acetazolamide, beta blockers like propranolol, and laxatives such as bisacodyl and docusate.
Consult your health care provider to determine if any of your medications increase your risk of overheating or sunburn, to monitor the effects of the medications and make necessary adjustments during hot weather periods.
Heat can degrade or damage some meds such as inhalers, EpiPens, insulin. Inhalers can explode in high temperatures4. EpiPens might fail or deliver a reduced dose of epinephrine if exposed to heat. Insulin shouldn't be stored in places where it might be exposed to extreme temperatures, whether very hot or very cold. Storing insulin in the freezer, direct sunlight, or the glove compartment of a car could affect its effectiveness. Before using insulin, the vial should be checked to ensure it looks normal.
Some antifungals and antibiotics can increase skin sensitivity from sun exposure4. Some antifungal medicines, such as flucytosine, griseofulvin, and voriconazole, and certain antibiotics like metronidazole, tetracyclines, and fluoroquinolones, can make your skin more sensitive to sunlight, which might cause a rash like a sunburn.
If you're taking these medications, it might be a good idea to limit direct sun exposure as much as possible. Wearing protective clothing and a hat, along with applying a broad-spectrum sunscreen that blocks both UVA and UVB rays with an SPF of 30 or higher, can help protect your skin. Check with your healthcare provider to see if any of your medications might make your skin more prone to overheating or sunburn. They can help monitor how these medications affect you and adjust your treatment if needed, especially during hot weather.
Identifying Heat Risks
The Wet Bulb Globe Temperature (WBGT) is a crucial measure of heat stress, accounting for temperature and humidity. It is essential for outdoor workers to monitor WBGT and take breaks in air-conditioned environments when necessary1.

Figure 1: (a) Wet Bulb Globe Temperature (WBGT). Wet bulb globe temperature based on temperature and humidity, assuming a clear sky (maximum solar load) and atmospheric pressure of 1 ATA (760 mm Hg). Source: Gauer, R., & Meyers, B. K. (2019). Heat-related illness

Figure 1:(b) Ariel's checklist, Heat Stress Category (WBGT) and Work/Rest Cycle & Water Intake Per Hour Recommendation. Source: Ariel’s Checklist; This chart was developed by Professor Yoram Epstein to be used for the hikers. https://arielschecklist.com/wbgt-chart
Figure 2(a) outlines the necessary actions in response to the heat risk level (Green, Yellow, Orange, Red, Magenta) assessed based on geographic location. (b) displays the Heat Risk Map of San Francisco North Bay Area: Marin, Sonoma, and Napa Counties with color coding (Green, Yellow, Orange, Red, Magenta) accessed on July 11, 2024. Up-to-date HeatRisk map is available here https://t.ly/HeatRiskMap

Figure 2(a): HeatRisk level, Risk of Heat-Related Impacts and Action Recommendations, Reference: Health and Human Services, Marin County

Figure 2(b): Heat Risk Map of San Francisco North Bay Area: Marin Sonoma, Napa Counties as of July 11, 2024, Source: National Weather Service.

Figure 2(c): HeatRisk Map of the U.S. Taken on July 10, 2024 Source: National Weather Service
Hydration and Nutrition
Proper hydration is critical. Humans can only survive for a few days without water. Water makes up 75% of body weight in infants and 55% in the elderly, playing a crucial role in maintaining cellular homeostasis and sustaining life5.
- Workers should drink 1 cup (250mL or 8 oz.) of water every 15-20 mins during moderate activities6. Generally, fluid intake should not exceed 6 cups per hour7. Federal regulations, workers protection standard, require water to be available in the field and bathrooms. Water should be potable, <15°C (59°F), and made accessible near the work area7.
- Opt for sports drinks with balanced electrolytes during prolonged sweating6.
- Maintaining electrolyte balance with beverages like sport drinks, coconut water and electrolyte solutions is beneficial. However, sports drinks often contain a lot of sugar. Check the nutrition labels to find those without excess sugar6.
- Commercial electrolyte products are not all identically formulated, some are too concentrated. If ready-to-drink electrolyte beverages are selected, these solutions should provide approximately 20-30 mEq (milliequivalents) or 460-690 mg (milligrams) of sodium per liter, 2 to 5 mEq (78-195 mg) of potassium per liter, and chloride as the only anion8. The carbohydrate content should be glucose or sucrose malto-dextrin, or other complex carbohydrate in a concentration of 5% to 10%8.
- For infants and young children, solutions such as Pedialyte can help maintain electrolyte balance during illness or heat exposure9.
- Avoid caffeinated and alcoholic beverages, which can cause dehydration6.
- Avoid using salt tablets unless directed to do so by a physician10.
Nutritional strategies
Nutritional strategies include consuming light, fresh meals during hot days and avoiding heavy, greasy foods that can increase body heat6. During extremely hot days, best timing for meals is breakfast, as it is the coolest part of the day5.You may eat a little heavier after workday is over or cooling down in the later evening6. Foods with high water content (90–99%water content) fat-free milk, cantaloupe, strawberries, watermelon, lettuce, cabbage, celery, spinach, pickles, and cooked squash5, (80–89% water content) fruit juice, yogurt, apples, grapes, oranges, carrots, cooked broccoli, pears, and pineapple are beneficial5.
Clothing
Light-colored, light-weight clothing and a wide brim hat are recommended for field workers or when going out, to prevent heat stress6.
Heat tolerance or acclimation
Humans get used to the heat within 4 to 14 days. But they can also lose their acclimatization as quick as in 2 days7.
Home/Workplace Cooling Strategies
To keep homes or workplaces cool, use air conditioners, fans, and reflective shades. Close drapes during the day and open windows at night to create cross-ventilation in places without air conditioning. Minimize the use of heat-producing appliances during the hottest parts of the day10.
Safety Tips
- Never leave individuals in closed cars. When the outside temperature is 80°F, the inside of a car can reach 99°F within 10 minutes, 109°F in 20 minutes, 118°F in 40 minutes, and 123°F in 60 minutes, posing life-threatening risks11.
- Prepare for power outages or an evacuation. Please see details here https://t.ly/PoweredPrepared, https://t.ly/PowerOutages.
- Utilize cooling centers in your area (see Table1).
- Marin County- https://t.ly/CoolingCentersMarin
- Sonoma County- https://t.ly/CoolingCentersSonoma
- Napa County- https://t.ly/CoolingCentersNapa
Table 1: Cooling centers and other places to escape the heat and cool down in North Bay Counties
First Aid for Heat Illnesses: Know these important ‘First Aid’ for Heat Illnesses.

Exertional Heat Stroke is an emergency. Immediate emergency care is needed.
Table 2:This table outlines common onsite whole-body cooling strategies for Exertional Heat Stroke (EHS) casualties and their cooling rates. Source: Roberts, W. O., Armstrong, L. E., Sawka, M. N., Yeargin, S. W., Heled, Y., & O’Connor, F. G. (2023). ACSM expert consensus statement on exertional heat illness: recognition, management, and return to activity. Current Sports Medicine Reports, 22(4), 134-149


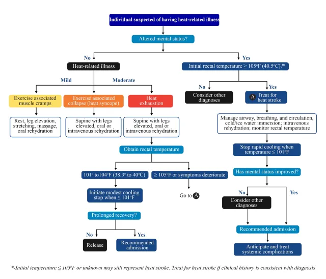
Figure 4: Algorithm for the management of heat-related illness by healthcare providers. Reference: Gauer R, Meyers BK. Heat-Related Illnesses. Am Fam Physician. 2019 Apr 15;99(8):482-489. PMID: 30990296.
By understanding heat risks and implementing safety measures, farm workers, older adults, people at-risk can prepare to protect themselves from the dangers of extreme heat. Stay informed, stay hydrated, and stay cool to ensure safety during hot weather conditions.
Scan the QR codes to follow UCCE Community Nutrition and Health Program for more information and updates.


References:
- Marin County Health and Human Services, 2023
- Marin County Health and Human Services, 2024
- Neha Pathak, Yale Climate Connections, 2022
- Centers for Disease Control and Prevention (CDC), Heat and Medications
- Popkin, B. M., D'Anci, K. E., & Rosenberg, I. H. (2010). Water, hydration, and health. Nutrition reviews, 68(8), 439-458.
- Department of Labor, Occupational Safety and Health Administration; Migrant Clinician
- Centers for Disease Control and Prevention (CDC), NIOSH
- S. Environmental Protection Agency (EPA), A Guide to Heat Stress in Agriculture
- Hopkins Medicine, Dehydration and Heat
- Heat Safety, Marin County Health and Human Services
- Heat, Autos, and Safety, National Weather Service
